在上一篇文章中,小编为您详细介绍了关于《在线教育再入寒冬:内斗不止,烧钱不断,又树强敌》相关知识。本篇中小编将再为您讲解标题上海虹口法院回应"池子账户被冻":财产保全符合法规。
5月6日,脱口秀演员王越池(艺名“池子”)发布声明指责中信银行股份有限公司泄露其个人账户交易信息。
王越池在该声明中指出,在他向此前供职的笑果文化提出和平解约未果的情况下,双方均提出了仲裁,笑果文化让其赔偿3000多万元。在笑果文化寄出的案件材料中,王越池发现,材料中有属于重要个人隐私的中信银行个人账户交易明细,并打印出了近两年的“流水”。
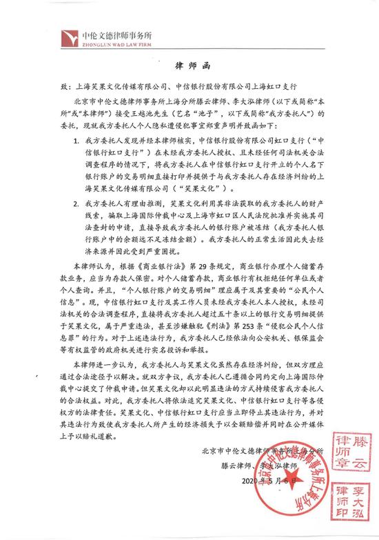
池子代理律师发给笑果文化及中信银行上海虹口支行的律师函。池子代理律师发给笑果文化及中信银行上海虹口支行的律师函中写道:“我方委托人有理由推测,笑果文化利用其非法获取的我方委托人的财产线索,骗取上海国际仲裁中心及上海市虹口区人民法院批准并实施其司法查封的申请,直接导致我方委托人的银行账户冻结。我方委托人的正常生活因此失去经济来源并因此受到严重困扰。”
笑果文化的声明澎湃新闻记者就此向法院证实相关情况,5月7日下午,上海市虹口区人民法院相关人士答复澎湃新闻称:该案系仲裁前财产保全案件,虹口法院未有实体案件,虹口法院根据申请人的申请依法作出仲裁前财产保全,财产保全符合法律规定。
对笑果文化调取个人用户银行流水的行为,虹口法院相关人士表示,该院没有签发过调查令。
编后语:关于《上海虹口法院回应"池子账户被冻":财产保全符合法规》关于知识就介绍到这里,希望本站内容能让您有所收获,如有疑问可跟帖留言,值班小编第一时间回复。 下一篇内容是有关《工信部发文深入推进移动物联网全面发展》,感兴趣的同学可以点击进去看看。
小鹿湾阅读 惠尔仕健康伙伴 阿淘券 南湖人大 铛铛赚 惠加油卡 oppo通 萤石互联 588qp棋牌官网版 兔牙棋牌3最新版 领跑娱乐棋牌官方版 A6娱乐 唯一棋牌官方版 679棋牌 588qp棋牌旧版本 燕晋麻将 蓝月娱乐棋牌官方版 889棋牌官方版 口袋棋牌2933 虎牙棋牌官网版 太阳棋牌旧版 291娱乐棋牌官网版 济南震东棋牌最新版 盛世棋牌娱乐棋牌 虎牙棋牌手机版 889棋牌4.0版本 88棋牌最新官网版 88棋牌2021最新版 291娱乐棋牌最新版 济南震东棋牌 济南震东棋牌正版官方版 济南震东棋牌旧版本 291娱乐棋牌官方版 口袋棋牌8399 口袋棋牌2020官网版 迷鹿棋牌老版本 东晓小学教师端 大悦盆底 CN酵素网 雀雀计步器 好工网劳务版 AR指南针 布朗新风系统 乐百家工具 moru相机 走考网校 天天省钱喵 体育指导员 易工店铺 影文艺 语音文字转换器