在上一篇文章中,小编为您详细介绍了关于《富士康青岛芯片封测工场破土开工 总投资600亿元》相关知识。本篇中小编将再为您讲解标题一文看懂BATH新基建:5G是根底 AI是内核。

“新基建”政策升温,“竞标赛”将启。
“新基建”这一律念最先提出是正在2018年末的地方经济工作会议上,会议指出要“放慢5G商用步调,增强人工智能、产业互联网、物联网等新型根底设备建立”,“新基建”概念由此降生。
2020年3月央视报导“新基建”七年夜畛域之后,4月20日国度发改委初次明白新基建次要包罗三方面外延:一是以5G、数据中心、人工智能、云较量争论为代表的信息根底设备,二是以智能交通、智慧动力为代表的交融根底设备,三是严重科技以及工业技巧等翻新根底设备。
不管哪一方面,新基建均带有浓重的“科技”色调,因而正在这一轮根底设备建立中,baidu、阿里、腾讯、华为(“BATH”)等科技互联网巨头无望庖代传统基建企业,成为新的中坚力气。

巨头混战:baidu使用最全,华为称霸5G
虽然BATH四年夜巨头正在新基建各畛域皆有深度规划,但各家的天禀劣势没有同,推进新基建的详细思绪也没有尽相反。例如,baidu强调的是“AI新基建”,阿里突出“数字新基建”,腾讯拥抱“工业互联网”,华为则喊出了修筑“万物互联的智能世界”。
新基建的终极目的是驱动工业转型晋级,构建“智能社会”。完成智能社会需求三样技巧作为基石:5G、人工智能、云较量争论。
5G广衔接特点让万物互联成为可能,并正在此根底上催生了年夜量数据,并且年夜带宽、低时延特点年夜年夜进步了数据的传输效率以及牢靠性;云较量争论的海量存储以及高强算力保障了数据的远端存储以及较量争论解决;人工智能的深度发掘以及剖析才能让机械可以深度学习、智慧化晋级以逐步辅佐人、效劳人。那末正在这三个次要的新基建畛域,今朝各巨头战况若何?

阐明:
对于新基建的范畴,国度发改委划分了三个方面:信息根底设备、交融根底设备、翻新根底设备。此图出于不便读者了解新基建各项使用、技巧等之间的因果逻辑关系进行绘制。
新基建笼罩面年夜,尽管本图只是测验考试着整顿BATH亲身了局角逐新基建的次要营业,其实不蕴含他们所投资的企业,但仍然难免挂一漏万。
5G新基建:华为称霸
华为是5G畛域当之有愧的霸主。寰球网络通信设施厂商通过多年合并整合,今朝呈四强争霸格式,辨别为华为、爱立信、诺基亚以及中兴。依据Dell'Oro Group 统计,2018年华为、诺基亚、爱立信、中兴市场份额辨别为28.8%、17.2%、13.4%、8.1%,算计市场份额达到67.5%。

云较量争论新基建:阿里份额占近一半 baiduAI云第一
国际云较量争论市场次要被BAT瓜分,此中阿里份额占比近一半,盘踞抢先地位。英国调研机构Canalys公布了2019年第四序度中国公共云效劳市场陈诉,数据显示:阿里云排名第一,市场份额达到46.4%;其次是腾讯云市场份额18%,baidu云份额8.8%。

值患上留意的是,IDC公布《中国人工智能云效劳市场 钻研陈诉(2019)》的陈诉显示,正在中国AI私有云效劳全体市场格式中,baidu智能云正在全体挪用量、市场份额方面均名列第一,领有最多的AI产物数目,抢先阿里云、腾讯云、AWS以及华为云等厂商。这是baidu智能云延续两年正在AI cloud畛域排名中国第一。

AI新基建:baidu使用最全
AI是新基建的外围。从人工智能本身的技巧特色进行剖析,人工智能工业构造可分为三层:根底层、技巧层、使用层。根底层是人工智能工业的根底,次要包罗硬件(如芯片)、软件(如算法)、数据三局部;技巧层是人工智能工业的中游,以模仿人的智能相干特色为登程点,构建技巧门路,要害技巧有较量争论机视觉、天然言语解决、语音解决等技巧;使用层是人工智能产物、效劳息争决计划,实用于安防、交通、医疗、机械人、教育等畛域。从根底层到使用层,实际上恰是将数据、算力以及算法落地到各类细分场景的进程。正在这个进程中,数据的作用相似于原油、电力等原资料,算力相似于消费对象,人工智能算法才是真正将原资料转化为消费力的外围。


以AI巨头baidu为例,baidu打造了baidu年夜脑、飞桨深度学习平台、baidu智能云、AI芯片、数据中心等新型AI技巧根底设备,寰球AI专利请求量已超越1万件,这是典型的信息根底设备。
信息基建面前就是实打实的工业落地使用。baidu的AI才能在与工业深度交融,推进智能交通、智慧动力、智慧都会、智慧金融、智能客服与营销/智能办公、智慧医疗、智能汽车、产业互联网以及智能制作等畛域的工业智能化晋级,这是正在打造一系列交融根底设备。
baidu还经过一系列翻新根底设备,支持人工智能技巧的钻研,和更久远的工业倒退。比方baidu自立研发的飞桨深度学习开源开放平台,和baidu牵头成立的深度学习技巧及使用国度工程试验室。别的,baidu还正在踊跃推动AI能人造就。截至今朝,baidu曾经造就AI能人超越100万。
从技巧到使用到翻新再到能人,正在新基建的规划上,baidu构成了一个闭环型建立体系。
AI浸透八年夜行业:baidu占六席,腾讯华为“偏偏科”
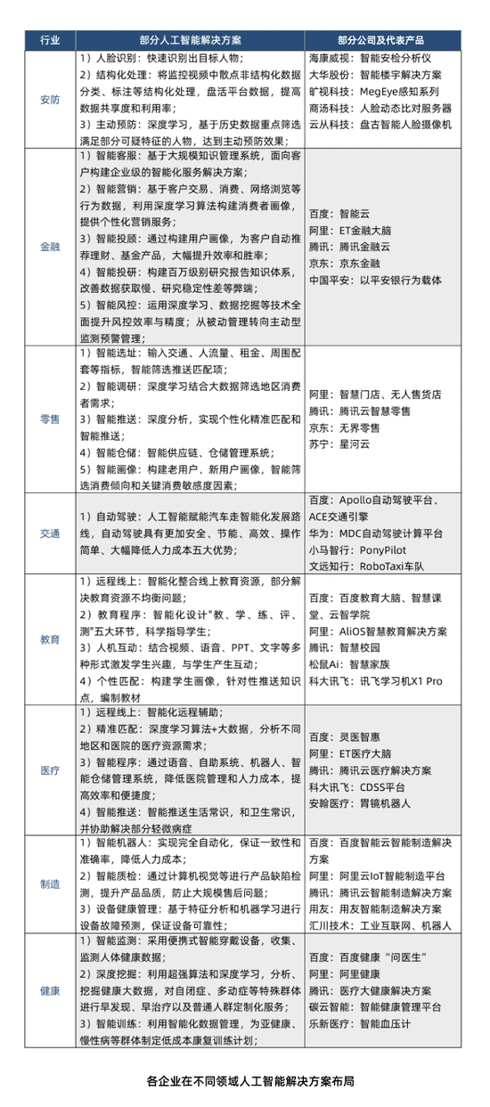
中国迷信院公布的《2019年人工智能倒退白皮书》剖析了人工智能技巧正在没有偕行业的浸透率,发现从技巧的行业应用率角度,安防以及金融最高,批发、交通、教育、医疗、制作、衰弱行业次之。人工智能之以是正在上述8个行业浸透较快,很年夜局部缘由正在于,人工智能提供的处理计划可无效处理行业痛点,赋能工业转型晋级。

以金融行业为例,人工智能正在金融畛域可经过智能客服、智能营销、智能投顾、智能投研、智能风控等手法无效克服,让金融效劳趋于主动化以及智能化。baidu、阿里、腾讯、中国安全等正在智能金融畛域皆有规划,此中阿里依靠阿里云、天猫、淘宝、蚂蚁金服、领取宝等平台正在智能金融畛域较为抢先。人工智能正在智能金融畛域典型使用场景为金融云处理计划,此中云较量争论提供超强算力,而人工智能决议着金融云的整个架构以及使用体系,是智能金融的外围。依据国内数据公司(IDC)最新公布的《中国金融云市场(2019下半年)跟踪》陈诉显示,截至2019年下半年智能金融云处理计划市场,阿里、腾讯、baidu、华为、京东市场份额辨别为12.1%、7.2%、6.2%、5.4%、4.7%。

再看交通行业,人工智能正在交通行业典型使用场景为主动驾驶,主动驾驶具备愈加平安、节能、高效、操作简略、年夜幅升高人力老本五年夜劣势;是汽车工业倒退首要趋向。2019年,常识产权媒体IPRdaily联结incoPat翻新指数钻研中心公布“2018年寰球主动驾驶技巧创造专利排行榜(TOP 100)”,陈诉显示正在2018年时期,主动驾驶专利排行入榜前100名企业中,中国有36家;排名靠前的10家企业辨别为:baidu、华为、智行者、吉利、中兴、艾润物联、蔚来、乐视、上汽以及北汽。此中baidu以及华为专利数目遥遥抢先,也是惟一两家进入寰球TOP10。
baidu今朝主动驾驶超20项中国第一,领有测试派司150张、落地24座都会、测试里程600万+千米,领有国际首个前装量产Robotaxi。baidu车联网与60+汽车企业协作,笼罩上市车型400+款,累计效劳车主1000万+,2019年累计行程打破10亿千米。2020年3月以来,baiduApollo延续中标重庆、合肥、成都等都会的智能网联、主动驾驶车路协等同测试基地建立名目,并与中国信通院、年夜华技巧股分等机构告竣策略协作,减速车联网以及智能交通建立。相比阿里、腾讯而言,baidu不只正在软件方面有很深的积攒,更具有较强的硬件才能,这点使其人工智能幅员可以扩张到汽车交通这种技巧壁垒很高的实体工业。

除了金融、交通以外,上述八年夜行业,人工智能处理计划及对应公司排列以下表所示。人工智能的深度剖析以及深度发掘性能是其赋能各行业使用智能化晋级的要害。

基于上述剖析,咱们关于BATH正在上述人工智能八年夜典型场景规划进行评级。能够发现除了华为人工智能转型比拟晚之外,baidu、阿里、腾讯正在上述场景根本都有规划,但各有偏重;baidu偏重交通、衰弱、教育等,阿里偏重金融以及批发,腾讯偏重工业、金融、批发;全体而言,baidu人工智能使用最全,尤为是正在交通、动力、医疗、都会、教育、金融六个行业,阿里凭仗蚂蚁金服以及阿里云的助力领有很强的综合气力、正在电商相干畛域更是气力轶群,而腾讯以及华为则绝对“偏偏科”。

结语
新基建被提到史无前例的高度,绝非偶尔。
从整个微观经济年夜布景看,变革开放40多年后,中国的人口盈利曾经走到止境,以高铁为代表传统基建的边沿效益一直递加,咱们再也回没有到插根筷子都能抽芽,而且长成参天年夜树的年月了。
就经济倒退品质而言,中国经济以及企业倒退老本高,动力对外依存度高,政企数字化程度偏偏低等一系列成绩日趋凸显。
与此同时,以人工智能、5G为根底的智能经济,在成为寰球经济倒退的新引擎,以量子信息技巧为代表的第四次产业反动也行将到来。
因而,当疫情逐步过来,新基建将承当起安慰短时间需要与添加长时间供应的两重使命,为中国经济高品质倒退与各行业数字化转型晋级注入新动能。
5G、人工智能、年夜数据中心等高新技巧工业作为外围技巧建立的新基建将正在掀起科技智能化使用海潮的进程中,助推中国经济减速新旧动能转换,为智能经济时代的到来再添重磅燃料。
过来20多年,BATH(baidu、阿里、腾讯以及华为)是中国最胜利的科技企业,都跟着中国经济的高速增进,建设起了宏大的贸易帝国。将来,四巨头将正在AI、年夜数据、云较量争论、IoT(物联网)以及5G等新型技巧畛域片面发力,为新经济打好“地基”,这也将对社会平易近生、经济倒退、社会管理孕育发生深远影响。
而新基建的无效落实推动将正在匆匆使经济减速转型的同时,也为正在高新科技上具备深度积攒的平台企业,如baidu、华为等带来新一轮的倒退期。
编后语:关于《一文看懂BATH新基建:5G是根底 AI是内核》关于知识就介绍到这里,希望本站内容能让您有所收获,如有疑问可跟帖留言,值班小编第一时间回复。 下一篇内容是有关《创维公布S81 Pro OLED自发光电视:游戏玩家神器》,感兴趣的同学可以点击进去看看。
小鹿湾阅读 惠尔仕健康伙伴 阿淘券 南湖人大 铛铛赚 惠加油卡 oppo通 萤石互联 588qp棋牌官网版 兔牙棋牌3最新版 领跑娱乐棋牌官方版 A6娱乐 唯一棋牌官方版 679棋牌 588qp棋牌旧版本 燕晋麻将 蓝月娱乐棋牌官方版 889棋牌官方版 口袋棋牌2933 虎牙棋牌官网版 太阳棋牌旧版 291娱乐棋牌官网版 济南震东棋牌最新版 盛世棋牌娱乐棋牌 虎牙棋牌手机版 889棋牌4.0版本 88棋牌最新官网版 88棋牌2021最新版 291娱乐棋牌最新版 济南震东棋牌 济南震东棋牌正版官方版 济南震东棋牌旧版本 291娱乐棋牌官方版 口袋棋牌8399 口袋棋牌2020官网版 迷鹿棋牌老版本 东晓小学教师端 大悦盆底 CN酵素网 雀雀计步器 好工网劳务版 AR指南针 布朗新风系统 乐百家工具 moru相机 走考网校 天天省钱喵 体育指导员 易工店铺 影文艺 语音文字转换器