在上一篇文章中,小编为您详细介绍了关于《外媒:苹果赢得欧盟法庭对149亿美元税单诉讼》相关知识。本篇中小编将再为您讲解标题《庆渝年》 背后:不让回家,感情未破;吃其蘑菇,报之牢饭。
原标题:不让回家,感情未破;吃其蘑菇,报之牢饭——《庆渝年》大戏之双面渝后
文:狄仁杰
在跨年网络大戏《庆渝年》连续追更中,李国庆“送蘑菇”成为俞渝力证感情未破裂的有力武器,气得李国庆庭审结束后连连吐槽。而“吃蘑菇”的渝后这两天提到曾向法院提请人身保护令,被驳回之后又要求行政复议。
本文带你回顾渝后在这部剧中之行事轨迹及矛盾。
单纯庆帝守约分蘑菇,渝后不让回家报之以牢饭

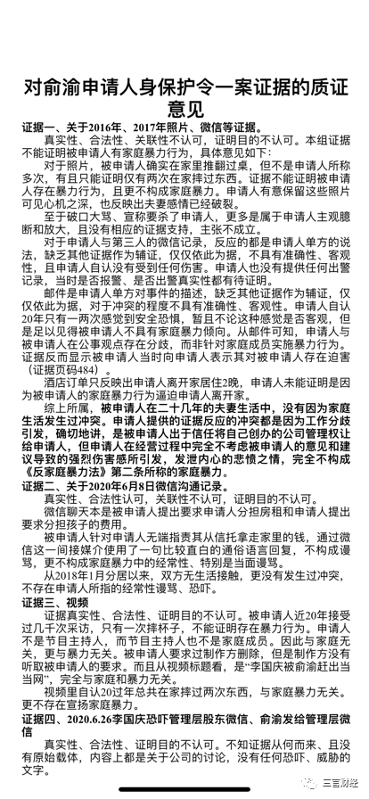
俞渝申请保护令被法院驳回渝后在申请书中要求禁止庆帝回家,甚至要求禁止接近家。一边吃蘑菇,一边不让回家,渝后的感情世界可谓反差巨大。

在专门是针对家庭暴力行为的人身保护令申请中,渝后称庆帝“家暴”,主要证据包括庆帝在2017年前后摔过家里的餐具等生活用品,而在庆帝律师给法庭的答复中,则是“申请人提供的证据反映的冲突都是因为工作分歧引发”。
李国庆代理律师质证意见质证意见说,是庆帝出于信任将自己创办的公司管理权让给渝后,庆帝在经营过程中的意见和建议完全未被考虑而导致的强烈伤害感所引发,无论从哪个角度也没找到和《反家庭暴力法》第二条所称家庭暴力的联系点。
庆帝在禅位给渝后之后,就被晾在了一边,朝政插不上话不说,作为开疆劈地的创始人感到失落之情也可以体会。这位“吃蘑菇”、不让老公回家、力证感情未破裂的渝后,到底是个啥人物个性?
傻白甜庆帝首夺玺成功,二次代价惨痛
渝后曾给多方施压,欲组织座谈
除了“送蘑菇”,“玉玺争夺战”可谓是《庆渝年》大戏的高潮。

庆帝首次夺玺成功,二次则折戟失利,缺乏心机的性情中人“傻白甜”付出惨痛代价。
根据公开和路边社信息,在两次“玉玺争夺战”中,渝后多次公开发声给多方施压,并欲组织知名法律人士座谈,意图制造舆论将庆帝行为最终引向刑事方罢休。但座谈之事未果。
本只是帝后纷扰,却一边想借刑名之手重判庆帝,同时一边高调宣称“夫妻感情尚未破裂”,看来渝后果真是铁下了心蘑菇要吃,玉玺要捧,庆帝也要诛。
辅臣易性,渝后驱逐
不费新冠之机,命将士到岗归位
人前知性的渝后,在对员工又是另一番模样。
当年当当产品总监高某,虽未居宰辅,也官至翰林。因易性症被渝后把持的朝堂非法驱逐。
因司法公正,秉公裁判,恢复高某之官职俸饷。渝后可能自己都万万没想到,屡次击败庆帝的自己竟然会输在一个员工面前,为反败为胜企图用非常之举。

当当网在函件中提到,“将通过公司董事长、北京市政协委员俞渝,请北京市政协监督本案审理,切实保障当当网其他员工权利。”
疫情期间,渝后在举国提倡居家办公时期,却坚决要求虽为网络公司的当当员工到岗,“亲笔手书”中称“当当人不能浪费一场危机”,表示新冠肺炎不及感冒严重,还将免疫力下降和“宅”在家关联起来,要求员工及早复工“增强免疫力”。

在员工母亲不幸确诊新冠,该员工被定为密切接触者之后,仍要求其到岗工作,并不顾其他员工是否会被暴露在潜在危险之下以及会对政府的防疫战略部署带来什么样的负面影响毫不理会,仍然坚持要求全体员工到岗。


此后,渝后决然辞退当当员工多人,内含哺乳期员工,庆帝得知后发文声讨,并宣布在接管后将百人召回。可见庆帝之体恤下属,“听其言、观其行”,每个人心里都有自己的一把秤。
无论如何,谁都知道渝后对庆帝之忿忿早非一日之寒。
《庆渝年》大戏之“抢章”篇章在渝后以胜利者姿态高调公开宣称夺回“玉玺”之后接近落幕。
如今庆帝身陷囹圄,待其走除牢笼之后会不会有新的故事,还需下回再解。
编后语:关于《《庆渝年》 背后:不让回家,感情未破;吃其蘑菇,报之牢饭》关于知识就介绍到这里,希望本站内容能让您有所收获,如有疑问可跟帖留言,值班小编第一时间回复。 下一篇内容是有关《飞猪66元“任性飞”火爆上线,航空业的苦熬到头了吗?》,感兴趣的同学可以点击进去看看。
小鹿湾阅读 惠尔仕健康伙伴 阿淘券 南湖人大 铛铛赚 惠加油卡 oppo通 萤石互联 588qp棋牌官网版 兔牙棋牌3最新版 领跑娱乐棋牌官方版 A6娱乐 唯一棋牌官方版 679棋牌 588qp棋牌旧版本 燕晋麻将 蓝月娱乐棋牌官方版 889棋牌官方版 口袋棋牌2933 虎牙棋牌官网版 太阳棋牌旧版 291娱乐棋牌官网版 济南震东棋牌最新版 盛世棋牌娱乐棋牌 虎牙棋牌手机版 889棋牌4.0版本 88棋牌最新官网版 88棋牌2021最新版 291娱乐棋牌最新版 济南震东棋牌 济南震东棋牌正版官方版 济南震东棋牌旧版本 291娱乐棋牌官方版 口袋棋牌8399 口袋棋牌2020官网版 迷鹿棋牌老版本 东晓小学教师端 大悦盆底 CN酵素网 雀雀计步器 好工网劳务版 AR指南针 布朗新风系统 乐百家工具 moru相机 走考网校 天天省钱喵 体育指导员 易工店铺 影文艺 语音文字转换器