在上一篇文章中,小编为您详细介绍了关于《《文明6》开发团队送上寄语新文明与领袖视频曝光》相关知识。本篇中小编将再为您讲解标题北京全时便利店将停业?探访6家店后发现这些问题。

原标题:北京全时便利店将停业?我们实地探访了6家店,发现了这些问题
来源:猎云网
作者:苏舒
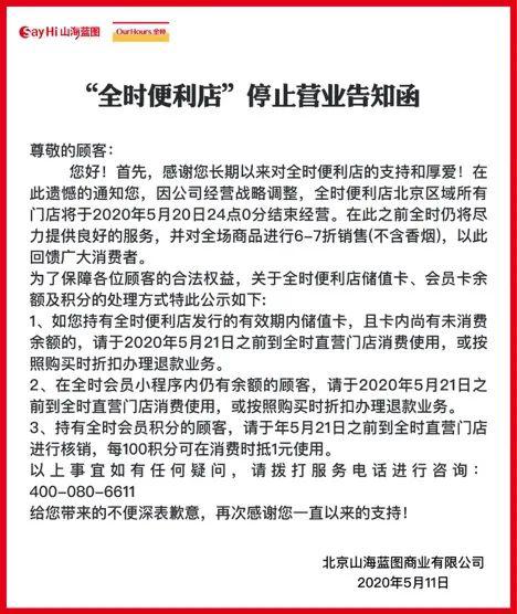
5月11日上午11时左右,北京OurHours全时便利店(以下简称为全时)发布停止营业告知函称:“因公司战略调整,全时便利店北京区域所有门店将于2020年5月20日0分经营进行调整。”
同时,公告中还提及,为回馈广大消费者,全时全场商品进行6-7折销售(不含香烟)。但不到10分钟的时间,该告知函被删除。

对此,猎云网记者向全时方面了解相关情况,但截至发稿前并未得到回复。
昨天,猎云网走访了北京东三环附近的6家全时便利店。截止11日中午2点,猎云网了解到其中2家全时已经在事发前段时间贴出停业通知,3家全时并未推出折扣活动,同时其店员表示,并没有接到任何停业和优惠信息。此外,还有一家全时已经开始了6折活动,引来一波抢购。

猎云网走访的唯一一家有折扣活动的全时,在门外的垃圾篓和音箱上贴出了简易的6折宣传单。记者在这家店待的20分钟内,该店顾客不断,以至于不大的地方排起了结账长队。
记者随机采访了几位消费者,大多表示,“在网上看到全时6折消息,赶忙叫同事过来消费,为公司囤货。”据现场了解,在这家全时里,消费者几乎人手一个购物篮,甚至成箱的购买商品。

在猎云网询问关于20日即将停业消息时,该家店员表示,“我们对于这个消息不清楚,公司通知我们做活动,并且活动会一直持续,直到货物卖完。”值得注意的是,在猎云网走访且处于营业状态的全时店,商品并不齐全,甚至出现小范围的空置货物架。
记者走访的另外一家正常营业的全时,相关负责人透露,“我们这个店一直处于亏损的状态,市场不景气,便利店不好做。周围也有关闭的全时店,大多因为租金、运营成本等问题选择停业。”同时,他还表示,并未接到停止营业的消息,甚至于打折的事情都是从网上得知。其店员也一直在刷新后台系统,查询是否有6折活动。
在问及公司如何安置全时员工的问题时,几乎所有全时店员均表示,没有接到任何通知和文件。
据三言财经采访报道称,全时加盟店员工表示,停业针对直营店,对加盟店没有影响。同时,加盟店是供应商直接供货,所以并不会受到影响。
尽管全时门店状态多变,但据了解,全时北京运营主体——北京山海蓝图商业有限公司目前仍然在正常办公,北京商报报道称,在北京门店全部关闭后,公司也将撤离。
这不是全时便利店第一次出现大规模停业,并退出地区市场的情况。据了解,天津的全时也出现大量关店的现象,同时,“天津OurHours全时便利店”微信公众号已经搜索不到。
成立于2011年的全时,发展不到四年的时间,就增长至150家门店。2017年11月,全时便利店还推出“百城百万”计划,即耗资百亿元,5年进驻100城,覆盖100万个终端。此外,全时在北京一度发展为市场规模最大的便利店品牌。
全时的风光在2018年戛然而止。年底,全时母公司北京复华卓越商业管理有限公司被曝出遭遇P2P爆雷事件,导致全时资金链断裂。2019年初,北京山海蓝图有限公司收购位于北京、天津、廊坊、成都4个城市的500家全时便利店,而位于华东、重庆地区的90余家由罗森便利店接手,包括门店、设备、商品、以及部分自愿加入的员工。
天眼查显示,山海蓝图成立于2018年12月,注册资本2亿人民币,山图酒业董事长兼银鹭食品创始股东蔡学颜和山图酒业为其两大股东。

但值得注意的是,在今年2月份,蔡学颜和山图酒业股权纷纷被冻结,冻结时间为3年。同时,山海蓝图在去年年底两个月间简易注销了旗下15个分公司。
接手全时后的山海蓝图也一度通过招聘、新增门店、调整运营策略等手段挽救濒临倒闭的全时,尽管如此,在其接手不到一年的时间,全时仍旧出现天津门店停业,紧接着北京门店关闭的现象。

据新京报报道,全时相关负责人回应,“不是资金断裂,而是因为疫情影响,我们进行战略调整。”而对于具体的调整方式以及是否会二次转手等相关问题,其负责人表示,“便利店这块业务先收缩,停业之后会有其他合作。”
精益零售理论创始人、零售专家龚胤全表示,便利店的门槛其实很高,主要在于后台供应链体系的打造及前台门店独立经营能力已经门店与总部的信息共享能力。而全时自出世起就对标的日本便利店品牌7-Eleven创业时背后有伊藤洋华堂超市的供应链资源与资金支持,仅仅依靠自己力量经营便利店是非常困难的。
编后语:关于《北京全时便利店将停业?探访6家店后发现这些问题》关于知识就介绍到这里,希望本站内容能让您有所收获,如有疑问可跟帖留言,值班小编第一时间回复。 下一篇内容是有关《《光环》创始人谈"士官长"设计原型差点变成日漫主角》,感兴趣的同学可以点击进去看看。
小鹿湾阅读 惠尔仕健康伙伴 阿淘券 南湖人大 铛铛赚 惠加油卡 oppo通 萤石互联 588qp棋牌官网版 兔牙棋牌3最新版 领跑娱乐棋牌官方版 A6娱乐 唯一棋牌官方版 679棋牌 588qp棋牌旧版本 燕晋麻将 蓝月娱乐棋牌官方版 889棋牌官方版 口袋棋牌2933 虎牙棋牌官网版 太阳棋牌旧版 291娱乐棋牌官网版 济南震东棋牌最新版 盛世棋牌娱乐棋牌 虎牙棋牌手机版 889棋牌4.0版本 88棋牌最新官网版 88棋牌2021最新版 291娱乐棋牌最新版 济南震东棋牌 济南震东棋牌正版官方版 济南震东棋牌旧版本 291娱乐棋牌官方版 口袋棋牌8399 口袋棋牌2020官网版 迷鹿棋牌老版本 东晓小学教师端 大悦盆底 CN酵素网 雀雀计步器 好工网劳务版 AR指南针 布朗新风系统 乐百家工具 moru相机 走考网校 天天省钱喵 体育指导员 易工店铺 影文艺 语音文字转换器