在上一篇文章中,小编为您详细介绍了关于《今日头条小说频道更名“番茄小说”,独立应用日活过千万》相关知识。本篇中小编将再为您讲解标题工信部印发《中小企业数字化赋能服务产品及活动推荐目录》。
原标题:工信部印发《中小企业数字化赋能服务产品及活动推荐目录》
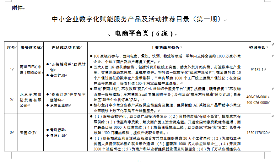
工信部21日发布通知,为贯彻党中央、国务院有关复工复产和提升中小企业专业化能力决策部署,深入实施《中小企业数字化赋能专项行动方案》,征集筛选8大类、118家服务商的137项服务产品及活动,形成《中小企业数字化赋能服务产品及活动推荐目录(第一期)》,现予以印发。根据目录,阿里巴巴、京东、美团等电商平台在列。
编后语:关于《工信部印发《中小企业数字化赋能服务产品及活动推荐目录》》关于知识就介绍到这里,希望本站内容能让您有所收获,如有疑问可跟帖留言,值班小编第一时间回复。 下一篇内容是有关《IBM一季度净收入同比下降26%,新CEO首次出席财报发布会》,感兴趣的同学可以点击进去看看。
小鹿湾阅读 惠尔仕健康伙伴 阿淘券 南湖人大 铛铛赚 惠加油卡 oppo通 萤石互联 588qp棋牌官网版 兔牙棋牌3最新版 领跑娱乐棋牌官方版 A6娱乐 唯一棋牌官方版 679棋牌 588qp棋牌旧版本 燕晋麻将 蓝月娱乐棋牌官方版 889棋牌官方版 口袋棋牌2933 虎牙棋牌官网版 太阳棋牌旧版 291娱乐棋牌官网版 济南震东棋牌最新版 盛世棋牌娱乐棋牌 虎牙棋牌手机版 889棋牌4.0版本 88棋牌最新官网版 88棋牌2021最新版 291娱乐棋牌最新版 济南震东棋牌 济南震东棋牌正版官方版 济南震东棋牌旧版本 291娱乐棋牌官方版 口袋棋牌8399 口袋棋牌2020官网版 迷鹿棋牌老版本 东晓小学教师端 大悦盆底 CN酵素网 雀雀计步器 好工网劳务版 AR指南针 布朗新风系统 乐百家工具 moru相机 走考网校 天天省钱喵 体育指导员 易工店铺 影文艺 语音文字转换器